DOI 10.35381/noesisin.v7i2.631

 

Modelo de gestión logística para el abastecimiento de materia prima en Bogati Helados con Queso

 

Model for managing logistics for supplying raw materials to Bogati Helados con Queso

 

 

Adriana Yesenia Chisag-Poaquiza

adrianacp13@uniandes.edu.ec

Universidad Regional Autónoma de los Andes, Ambato, Tungurahua

Ecuador

https://orcid.org/0009-0002-4161-8766

 

Ariel José Romero-Fernández

ua.arielromero@uniandes.edu.ec

Universidad Regional Autónoma de los Andes, Ambato, Tungurahua

Ecuador

https://orcid.org/0000-0002-1464-2587

 

 

 

 

Recibido: 15 de abril 2025

Revisado: 15 de mayo 2025

Aprobado: 15 de julio 2025

Publicado: 01 de agosto 2025


 

 

RESUMEN

En el entorno empresarial, la gestión logística desempeña un papel estratégico para garantizar la eficiencia operativa y la satisfacción del cliente. Esta última se refleja en tres elementos clave del negocio: lealtad, promoción espontanea del producto por parte del consumidor y mayor participación en el mercado. Este estudio se desarrolla en Bogati Helados con Queso, una reconocida marca de producción artesanal, que debe enfrentar el desafío del abastecimiento nacional de materia prima. Se aplican métodos como el análisis documental y encuestas dirigidas a los administradores de las sucursales, con vistas identificar oportunidades de mejora en la cadena de distribución. Los resultados apuntan a una reducción de los tiempos de entrega, a una disminución en incidentes en los pedidos semanales, en optimización de procesos y fortalecimiento de la competitividad. El objetivo de esta investigación es diseñar un modelo de gestión logística para el abastecimiento nacional de materia prima a nivel nacional.

 

Descriptores: Gestión empresarial; distribución de productos; organización del trabajo; gestión de recursos; transporte de mercancías. (Tesauro UNESCO).

 

 

 

ABSTRACT

In business environment, logistics management plays a strategic role in ensuring operational efficiency and customer satisfaction. The latter is reflected in three key elements of the business: loyalty, spontaneous product promotion by consumers, and increased market share. This study was conducted at Bogati Helados con Queso, a renowned artisanal ice cream brand that faces the challenge of sourcing raw materials nationally. Methods such as document analysis and surveys of branch managers were used to identify opportunities for improvement in the distribution chain. The results point to a reduction in delivery times, a decrease in incidents in weekly orders, process optimization, and strengthened competitiveness. The objective of this research is to design a logistics management model for the national supply of raw materials at the national level.

 

Descriptors: Business management; product distribution; work organization; resource management; freight transport. (UNESCO Thesaurus).

 

 

 


INTRODUCCIÓN

En las últimas décadas los factores socioeconómicos desde el punto de vista empresarial han influido significativamente en la oferta de productos. Esta situación ha obligado a la mayor parte de las empresas a competir fuertemente de manera directa como indirecta para ocupar un lugar en el mercado. En este contexto, lo más importante es la satisfacción del cliente, lo cual se logra a través de la oferta de productos y servicios de calidad.

En la actualidad, el éxito de una empresa ya sea pequeña, mediana o grande se mide por la satisfacción de las necesidades de los clientes, cabe mencionar que esto no solo es competencia del área de marketing, es responsabilidad de todas las áreas que conforman esta empresa como son: gerencia, ventas, administrativo, talento humanos entre otros, por tal motivo la importancia de que el administrador de cada sucursal y todos los colaboradores tengan muy claro cuáles son los objetivos y beneficios de lograr la satisfacer las necesidades de los clientes (Scarano et al., 2024).

Las empresas consideran fundamental la división del trabajo entre los empleados, ya que eso esto hace más eficiente el desempeño y desarrollo de sus actividades. En el transcurso del tiempo, la logística se ha convertido para ellas, en la clave fundamental y competitiva, puesto que es fundamental que, sus productos se encuentren en el lugar y momento preciso para poder satisfacer las necesidades de nuestros clientes (Palacios y Rodríguez, 2021).

La gestión logística es un proceso dentro de la cadena de suministro que se centra en la planificación del transporte y almacenamiento de materia prima antes de la entrega final. Desde el punto de vista empresarial, la logística surge debido a las exigencias de la diversidad de empresas existentes para maximizar su rentabilidad, adquirir ventajas competitivas que le permitan posicionarse en el mercado (Castellano y Olivares, 2021).

Para Maipica et al. (2022), la gestión logística consiste en gerencia estratégicamente la adquisición, el movimiento, el almacenamiento de productos y el control de inventarios, así como todo el flujo de información asociado, a través de los cuales la organización y su canal de distribución se encauzan de modo que se asegure la rentabilidad presente y futura.

La palabra logística se ha venido utilizando en una rama ampliamente para referirse al proceso de coordinación y traslado de recursos (personas, materiales, inventario y equipos) desde una ubicación hasta el almacenamiento en el destino deseado. El término logística se originó en el ejército, refiriéndose al movimiento de equipos y suministros a las tropas en el campo (Villareal et al., 2022).

Según Otálora et al. (2023), la importancia de la logística radica en la necesidad de mejorar el servicio a nuestros clientes, con el objetivo de optimizar el tiempo y transporte de los productos a un menor costo.

La logística incluye funciones como la gestión de inventario, compras, transporte, almacenamiento (Parra et al., 2022; Roig y Castillo, 2022). Es por esta razón que, a decir de Díaz (2023), el mejoramiento de los sistemas logísticos se incluye en la actualidad en los programas de desarrollo de prácticamente todas las empresas (Dezecot y Fleck, 2021; Chandan et al., 2023).

La administración de la logística toma en consideración cada una de las instalaciones que tienen un impacto en la efectividad del sistema y juega un papel importante en la fabricación del producto o en la prestación del servicio (Palacios y Rodríguez, 2021). Respetando los requerimientos del cliente, desde los mismos proveedores, las instalaciones de manufactura a través de los almacenes industriales y los centros de distribución hasta los minoristas y tiendas (Vargas et al., 2022; Garfias et al., 2024)

Dentro la empresa Bogati Helados con Queso, se ha realizado un diagnóstico, a partir del cual se identifican algunas falencias dentro del proceso de logística. Entre las que figuran, dificultades en las relaciones con los proveedores de la materia prima y ocurrencia de retrasos en los tiempos de entrega. Por estas razones, el objetivo de esta investigación es diseñar un modelo de gestión logística para el abastecimiento nacional de materia prima a nivel nacional para Bogati Helados con Queso.

 

MÉTODO

El presente estudio se enmarca en un enfoque de investigación aplicada, ya que su finalidad principal es generar una solución concreta a una determinada problemática identificada en la gestión de Bogati Helados con Queso.  La investigación aplicada busca resolver problemas prácticos en contextos específicos; en este caso, el diseño de un modelo logístico que contribuya a la optimización del aprovisionamiento de materia prima para evitar retrasos e inconsistencias en las entregas de las sucursales a nivel nacional.

En cuanto a su alcance, la investigación es de tipo descriptiva. Este diseño es adecuado cuando el objetivo es especificar las propiedades, características y perfiles de personas, grupos o fenómenos que son objeto de análisis (Hernández-Sampieri et al., 2014). El estudio busca describir de manera sistemática un fenómeno existente: las falencias en la cadena de suministros, diagnosticar, diagnosticar sus causas a partir de la percepción de los actores involucrados y proponer una solución fundamentada en los hallazgos.

La población del estudio estuvo constituida por la totalidad de los administradores de las 125 sucursales de la marca Bogati Helados con Queso a nivel nacional. Debido a que se procuraba capturar la percepción de todos ellos, como responsables de la operación de cada punto de venta, se aplica el instrumento a toda la población. Esto garantiza que los resultados reflejen la realidad de todas las sucursales.

Para la recolección de datos primarios se diseñó y aplicó una encuesta estructurada dirigida a los administradores. Este instrumento fue clave para obtener información directa sobre los procesos logísticos. El cuestionario compuesto por 5 preguntas cerradas con escala de Likert y opciones múltiples fue elaborado para medir variables relacionadas con la eficiencia del proceso de distribución y entrega; la calidad del servicio de los proveedores; la percepción sobre la necesidad de un cambio en el modelo logístico y la viabilidad percibida del nuevo modelo propuesto.

La validación del contenido de este instrumento se realizó a través de una consulta a dos expertos en logística y tres en metodología de investigación, quienes evaluaron la claridad, pertinencia y coherencia de las preguntas. Además, se realizó una revisión documental de los informes emitidos, internamente en la empresa, así como los reportes de las incidencias por retrasos con relación a los cronogramas aprobados. Posteriormente se procedió a triangular la información obtenida por las diferentes vías.

La aplicación de las encuestas se llevó a cabo durante el periodo de un mes, de forma escalonada para abarcar a los participantes de todas las sucursales. Se realizó de virtual, mediante una plataforma de formularios, garantizando el anonimato de los participantes. Se logró una tasa de respuesta del 100 %, con la participación de todos los administradores.

 

RESULTADOS

Se espera que se analice y se acoja el diseño del modelo de gestión empresarial que se ha desarrollado para un mejor manejo y distribución de materia prima a nivel nacional para dicha empresa los resultados han sido obtenidos en base a la recopilación de información primordial de fuentes primarias, lo cual me permitió definir el diseño de un modelo conceptual que ayudara a dar una solución integral para el desarrollo de las cuatro de las áreas más importantes de una empresa: (1) registro de materia prima existente, (2) almacenamiento, (3) producción y (4) distribución.

Desarrollo del modelo conceptual

Registro de materia prima existente: el objetivo de esta área es utilizar a través de modelos cuantitativos para determinar cuánto y cuándo realizar el pedido de la materia prima necesaria para mantener el stock completo.

1.     Almacenamiento: esta área tiene como objetivo trabajar bajo buenas fichas técnicas para resguardar y controlar las fechas de elaboración y caducidad respectivas, de forma que no exista ningún tipo de perdida.

2.     Producción: su objetivo es cumplir con los requisitos de satisfacer las necesidades del mercado o cliente en tiempo, cantidad y calidad de los productos. Es necesario identificar las herramientas necesarias y factibles para mejorar continuamente la aplicación de modelos de procesos productivos.

3.     Distribución: El objetivo de esta área es tener una alta capacidad de respuesta a los clientes al costo más bajo, lo que significa crear valor en la cadena de suministro al optimizar el registro de materia prima existente de productos terminados y el tiempo de entrega y distribución.

 

 

Figura 1. Diseño de un modelo conceptual de gestión logística para Pyme.

Elaboración: Los autores.

 

El modelo desarrollado trabajará bajo el enfoque directo empujar/jalar, el proceso de empujar la cadena se realiza con anticipación a la demanda del cliente con base en un pronóstico de ventas diarias; es decir, se debe planear y controlar el nivel del inventario semanal y sus opciones de almacenamiento de estas. El proceso de jalar en la cadena se realiza de acuerdo con las necesidades reales de los clientes, se debe planificar y controlar el nivel de actividad diaria en producción y en la distribución.

Los proveedores externos son las empresas que distribuyen materia prima para el crecimiento de su negocio; por su parte, los clientes externos son aquellos socios estratégicos fuera de la empresa que puede proveer sus productos o servicios, tomando en cuenta que dicha empresa tiene más opciones para elegir al mejor proveedor siempre y cuando estos cumplas con los requisitos necesarios y fundamentales para poder ser parte indirecta de la empresa.

Los principales factores que se han identificado para desarrollar la estructura del modelo conceptual de gestión logística para la empresa están considerados áreas importantes como compras, adquisición de materia prima, producción, distribución, atención al cliente. Todos estos ítems conforman variables (preguntas de encuestas), mismas que nos ayudaran a comprobar si son las correctas mediante el análisis e interpretación de los resultados de los mismos.

Los resultados que se obtuvieron luego de realizar la investigación fueron entregados al Gerente del Departamento de Logística de la empresa Bogati Helados con Queso la cual mediante una reunión se llegara a programar la implementación de las siguientes acciones dentro la empresa:

·       Capacitar al personal en temas de inventarios, almacenamiento de la materia prima.

·       Implementar el modelo de gestión logística para el abastecimiento de materia prima dentro de Bogati Helados con Queso.

·       Continuar con el debido registro de órdenes de compra en el día y hora establecidos para evitar inconsistencias en el despacho de los mismos con el objetivo de mantener una correcta distribución de la materia prima a todas las sucursales.

La Figura 2, muestra una representación gráfica de las bases esenciales para la mejora de la gestión logística en Bogati Helados con Queso.

 

 

Figura 2. Mejora continua de la gestión logística

Elaboración: Los autores

 

Esta figura representa el Modelo de gestión logística propuesto para su mejora continua. Este modelo comprende las fases de planificar, hacer, verificar, actuar y tiene como salida un servicio capaz de satisfacer las demandas de los clientes. Esta propuesta es el resultado del procesamiento de la información obtenida de las encuestas aplicadas a los administradores de las sucursales de Bogati. Estos datos además permitieron realizar un análisis descriptivo de la situación actual del proceso de distribución; caracterizar la gestión logística y determinar los aspectos que constituyen fortalezas o debilidades en la organización.

Como parte de la aplicación de los métodos e instrumentos, se desarrolló una encuesta que consta de 5 preguntas, que fue aplicada a 100 colaboradores de las tiendas de Bogati. La información recopilada permitirá establecer la aplicación de la propuesta del diseño y procedimiento de un modelo de gestión logística para el abastecimiento de materia prima dentro de Bogati Helados con Queso.

Pregunta 1: ¿Cómo califica usted el funcionamiento actual de la distribución y entrega de materia prima a las sucursales?

El 58% de los colaboradores encuestados están poco de acuerdo de como se ha llevado el proceso de distribución de los productos, 26 de acuerdo, y 10 colaboradores nada de acuerdo dando una respuesta del funcionamiento la logístico y distribución de la materia prima.

Pregunta 2: ¿Cómo considera usted la calidad de la distribución y entrega de la materia prima después de la orden de compra?

En el análisis de la pregunta 2 de la encuesta, 12 personas consideran que es normal el desarrollo, mientras que 35 personas dicen que es lento y 50 personas mencionan que el funcionamiento logístico es retrasado dando una respuesta que el funcionamiento logístico luego de la orden de compra es notorio que existe un retraso en la distribución del 50%, que es bastante preocupante es decir no se está cumpliendo con normalidad las entregas.

Pregunta 3: ¿Está usted de acuerdo con el servicio que actualmente brindan los proveedores de materias primas?

El análisis refleja la percepción que los colaboradores de la empresa tienen con el servicio de proveedores de materia prima a todas las sucursales, podemos determinar que las 100 personas encuestadas a 26 de acuerdo, 56 poco de acuerdo y 6 que representa un 6% personas nada de acuerdo, se puede observar que el servicio de los proveedores se puede mejorar para lograr un buen desempeño dentro de los establecimientos.

Pregunta 4: ¿Considera usted necesario un cambio en el funcionamiento logístico de la distribución de la materia prima nacional?

Los resultados de la pregunta 4 reflejan que si es necesario realizar un cambio en el funcionamiento logístico en la distribución de la materia prima. 50 colaboradores encuestados están muy de acuerdo y 32 están de acuerdo. Por último 18 colaboradores están poco de acuerdo, con la necesidad de los cambios.

Pregunta 5: ¿Considera usted que la implantación de un modelo de gestión logística y distribución de materia prima contribuirá a aumentar la rentabilidad de la empresa?

Los resultados obtenidos de la pregunta 5 de la encuesta, apuntan a que sí es pertinente la aplicación del modelo de gestión logística y distribución de materia prima. Del total de 100 colaboradores encuestados, 75 están muy de acuerdo con la implementación del modelo, mientras que 12 de ellos están de acuerdo y 13 personas poco de acuerdo. Esto significa que un 75% manifiesta su aceptación para que se desarrolle con normalidad el cambio en el modelo.

El modelo se llevó a cabo en una marca nacional Bogati que cuenta con 125 sucursales distribuidas a nivel nacional, cada una de las sucursales a las que se abastece, realiza un levantamiento de pedido una vez por semana según el inventario físico que se tiene en la sucursal, la experiencia del administrador y los valores mínimo y máximo que debe tener de stock de cada semana, este pedido se realiza mediante un enlace directo al departamento de logística, para ser distribuido de acuerdo a los días programados. Actualmente el departamento de logística de Bogati cuenta con un programa de días y fechas establecidas tanto para realizar la orden de compra, así como los días de entrega y distribución las diferentes sucursales.

A pesar de existir un cronograma con las fechas de distribución y entrega de materia prima, el departamento de logística es el encargado mediante comunicación con los todos proveedores realiza más visitas a las sucursales debido a la existencia de incidencias constantes que se ha ido reflejando como son:

Pedidos adicionales. Se refiere a que en el día que está programado la entrega respectiva de la sucursal, se hace un viaje adicional por producto que se solicita de manera posterior siempre y cuando este pedido adicional este autorizado por el departamento de logística.

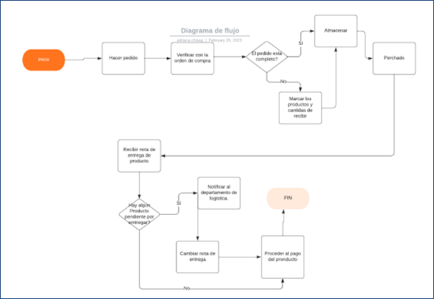
Pedidos fuera de ruta. Son los viajes realizados a las sucursales en días que no están programados ni calendarizados siempre y cuando este pedido adicional este autorizado por el departamento de logística. La figura 3 muestra la nueva propuesta para el Proceso de distribución logística de la materia prima

 

Figura 3. Proceso de distribución logística de la materia prima.

Elaboración: Los autores.

 

La fase 1 presentada el pedido de materia prima y describe el proceso desde que se realiza el inventario en la sucursal para levantar la orden de compra hasta que se distribuye a los proveedores y se transporta a las sucursales, el abastecimiento de materia prima y describe el proceso desde que llegan los vehículos a las sucursales con la materia prima y se realiza la descarga hasta que se realiza la transacción o el pago.

Posteriormente, la estimación de consumo y elaboración de orden de compra es la actividad con la cual se determina cuánto pedir, que es el propósito básico de realizar el inventario semanal. Sin embargo, la estimación se realiza de manera totalmente subjetiva en donde lo que más pesa, es la experiencia del empleado y las ventas de los últimos días. En este caso, si el jefe de cocina está inseguro en su pronóstico pide de más para tener almacenado de seguridad y en caso contrario pide muy justo, lo que posteriormente causa una orden de compra adicional (incidencia).

Aplicando este modelo de distribución de materia prima se busca que el desarrollo y validación del procedimiento establecido, determine de manera objetiva qué cantidad solicitar de materia prima. Con esto incluso, se puede modificar el calendario de entregas para que no exista ningún retraso. Por tal razón se vuelve necesario un procedimiento estandarizado de inventario que se aplique a todas las sucursales, considerando particularmente las ventas en cada una de ellas, y que con ayuda de un sistema de cómputo estime y genere una cantidad a pedir de cada uno de los productos, tomando en consideración la rotación de estos, para no exceder las cantidades en bodega.

 

DISCUSIÓN

En el presente artículo, se genera un modelo que permita el abastecimiento y el control de la materia prima necesaria para poder brindar una mejor atención a los clientes frecuentes en cada establecimiento ya que estos pequeños inconvenientes son los causantes de un mayor número de incidencias.

La relevancia de este artículo para el sector de la producción de alimentos, especialmente en el ámbito lácteo y en empresas como Bogati Helados con Queso, se fundamenta en la necesidad de adoptar modelos logísticos eficientes que respondan a las exigencias del mercado actual (Ferrer et al., 2024).

Esto permite reducir desperdicios, optimizar recursos y mejorar la calidad del producto final, lo cual resulta esencial para este tipo de producciones. Asimismo, constituyeron referentes las ideas de Medina et al. (2024), quienes abordan estrategias de optimización organizacional en empresas lácteas integrando procesos logísticos con la propia gestión empresarial para lograr una operación más competitiva y con una mayor agilidad y capacidad de respuesta.

Los estudios de Guerra et al. (2024) y Moya et al. (2025) evidencian como la mejora en los procesos de distribución en los productos lácteos y la expansión estratégica de heladerías artesanales puede impactar directamente no solo en la satisfacción del cliente sino también en la consolidación de la marca en el mercado nacional. Además Yadav et al. (2022) aportan una visión integral sobre los desafíos y oportunidades de las cadenas agroalimentarias, hasta su extensión a la fabricación de productos del campo como la leche. Por su parte, Scarano et al. (2024) introduce el concepto de logística entre consumidores como una práctica que se aprovecha en la actualidad en Bugati para fortalecer su vínculo con el cliente final. En conjunto, estos aportes respaldan el objetivo del presente artículo, relacionado con el diseño de un modelo de gestión logística que optimice el abastecimiento de materia prima en la producción de helados y otros productos lácteos.

En la definición del modelo se identificaron cuatro de las áreas relevantes: inventarios, almacenamiento, producción y distribución. También se procede a la aplicación de las herramientas que mejorarán el desempeño logístico de la cadena de suministro de manera que el empresario pueda tomar decisiones frente a sus procesos y operaciones de tipo logística (Roig y Castillo, 2022).

El modelo diseñado permite gestionar el abastecimiento y el control de los productos que resultan más vendidos y que al mismo tiempo son los causantes de un mayor número de incidencias. Se logra también realizar solicitudes de materias primas en periodos regulares de tiempo y aplicar modelos de inventario que ayudan a minimizar los niveles requeridos en almacén. Procurándose la optimización de los costos de mantenimiento y ordenamiento de los pedidos, en función de reducir el riesgo de faltantes.

 

CONCLUSIONES

El desarrollo del diagrama de flujo para describir el proceso de distribución de materia prima resulta útil a efectos de que el personal se sienta parte importante del proceso, además, describe las actividades que se desarrolla dentro de la distribución y abastecimiento de materia prima de acuerdo con las fechas ya establecidas de entrega.

Se definió el modelo de inventarios Orden de Periodo Fijo como el que mejor se adapta a las necesidades de la empresa. Finalmente, durante las actividades de cierre y en coordinación con la alta dirección, se propuso la implementación de algunos indicadores de gestión logística.

Los resultados preliminares obtenidos por el desarrollo de este trabajo fueron: reducción de tiempos en levantamiento de pedidos y la reducción de incidencias que se han identificado con esto queremos llegar a tener un mejor clima laboral entre las personas encargadas de estas actividades. Se espera que con la capacitación e implementación al 100 % del proceso, los resultados sean de mayor impacto y el beneficio sea más sustancial para la empresa.

 

FINANCIAMIENTO

No monetario.

 

AGRADECIMIENTO

A todos los actores sociales involucrados en el desarrollo de la investigación.

 

REFERENCIAS CONSULTADAS

Castellanos, K., y Olivares, M. (2021). Procesos organizacionales de la gestión logística en las empresas distribuidoras de productos lácteos. Talento-Revista de Administración3(1), 45-56. https://doi.org/10.33996/talento.v3i1.5

 

Chandan, A., John, M., & Potdar, V. (2023). Achieving UN SDGs in food supply chain using blockchain technology.  Sustainability, 15(3), 2109-2021. https://doi.org/10.3390/su15032109

 

Dezecot, J., & Fleck, N. (2021). Consumer perceptions, barriers and motivations around craft food artisans. Décisions Marketing, (103), 203-228. https://acortar.link/tBkitk

 

Díaz, J. R. (2023). Diseño de una arquitectura de referencia en la logística de abastecimiento inteligente de almacenes mediante el uso de tecnologías de la Industria 4.0. Caso Almacenes retail de la ciudad de Pilar. Brazilian Applied Science Review7(2), 495-512. https://doi.org/10.34115/basrv7n2-005

 

Ferrer, R. I., Galarcep, I., y Solano, J. C. (2024). Lean Manufacturing en la producción de alimentos: Revisión sistemática, análisis bibliométrico y propuesta de aplicación. Scientia Agropecuaria, 15(4), 569-579. http://dx.doi.org/10.17268/sci.agropecu.2024.042

 

Garfias, J. C., León, D. M., y Bautista, O. B. (2024). Modelo de Administración Logística, como estrategia competitiva en las pymes de lácteos. LATAM Revista Latinoamericana De Ciencias Sociales Y Humanidades5(4), 4270-4289. https://doi.org/10.56712/latam.v5i4.2567

 

Guerra, D. O., Avilés, M. I., Jaime, C. O., y Guerra, G. A. (2024). Mejora en el proceso de distribución a tiendas de productos lácteos de una cadena de tiendas a nivel nacional. RECIMUNDO, 8(2), 236-251. https://doi.org/10.26820/recimundo/8.(2).abril.2024.236-251

 

Hernández-Sampieri, R., Collado, C., y Baptista, P. (2014). Metodología de la investigación Sexta Edición. Ciudad de México: Mcgraw-Hill/Interamericana editores SA. https://acortar.link/oirh6o

 

Maipica, W. A., Caicedo, C. A., y Lasso, D. A. (2022). Estudio de la logística inversa y su importancia en la gestión empresarial de organizaciones sostenibles. Revista Estrategia Organizacional11(1), 31-47. https://doi.org/10.22490/25392786.5657

 

Medina, A. N., Araujo, D. A., Marín, J. D., y Enríquez, J. A. (2024). Estrategias para la optimización organizacional de la compañía Yogoyass, especializada en la producción y distribución de alimentos derivados de la leche, en Palmira, Valle del Cauca. Revista INNOVA ITFIP14(1), 12-30. https://doi.org/10.54198/innova14.02

 

Moya, H. M., Molina, M. A., Naranjo, N. M., y Salas, P. E. (2025). Optimización y expansión estratégica de la Heladería Frutilandia en Caluma, provincia de Bolívar, Ecuador. Revista UGC3(S2), 16-22. https://acortar.link/wsbvAG

 

Otálora, G. E. S., Joya, G. M. M., y Rojas, A. L. C. (2023). Capacidades logísticas como factores determinantes para la internacionalización de las pymes: una revisión sistemática de literatura. Revista Cea9(19). https://doi.org/10.22430/24223182.2126

 

Palacios, D., y Rodriguez, M. (2021). Herramientas de logística esbelta aplicadas a un sistema de abastecimiento de materiales. Revista Iberoamericana de Ciencias8(2), 70-81. https://acortar.link/xWrhiK

 

Parra, J., Niño, Y. A., y Suárez, M. (2022). Reflexiones en torno a la logística de aprovisionamiento: antecedentes y tendencias. Ingeniería27(2). https://doi.org/10.14483/23448393.17043

 

Roig, M. V., y Castillo, C. (2022). Evolución de la logística: pasado, presente y futuro. Oikonomics: Revista de economía, empresa y sociedad17, 1-8. https://acortar.link/T7PFKS

 

Scarano, M., Bonnemaizon, A., & Brodin, O. (2024). Spontaneous consumer-to-consumer logistics: meaningful social practices. Décisions Marketing114(2), 165-181. https://doi.org/10.3917/dm.114.0015

 

Vargas, A. H., Romero, A. J., y Suárez, C. E. (2022). Modelo de gestión logística para pequeñas empresas agrícolas. Cienciamatria, 8(15), 4-22. https://doi.org/10.35381/cm.v8i15.820

 

Villareal, D. C., Cevallos, M. G., Arias, D. C., y Mora, K. A. (2022). Optimización de los procesos de logística, su mejora y satisfacción al cliente. ConcienciaDigital, 5(1.3), 216-233. https://doi.org/10.33262/concienciadigital.v5i1.3.2137

 

Yadav, V. S., Singh, A. R., Gunasekaran, A., Raut, R. D., & Narkhede, B. E. (2022). A systematic literature review of the agro-food supply chain: Challenges, network design, and performance measurement perspectives. Sustainable Production and Consumption29, 685-704. https://doi.org/10.1016/j.spc.2021.11.019

 

 

 

 

 

 

 

 

©2025 por los autores. Este artículo es de acceso abierto y distribuido según los términos y condiciones de la licencia Creative Commons Atribución-NoComercial-CompartirIgual 4.0 Internacional (CC BY-NC-SA 4.0) https://creativecommons.org/licenses/by-nc-sa/4.0/)